美的数字化转型案例分享(上)
- 2022-06-27 10:00:00
- 吴涛
- 转贴:
- 公众号
- 3646
编者注:数智化战略专家吴涛老师关于美的数字化转型案例分享,非常值得推荐给大家,内容涉及美的数字化转型方向、路径、能力保障、主要难点、解决方案等。
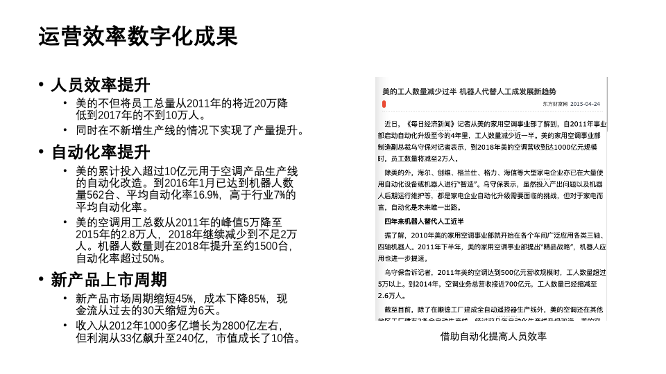
美的集团过去近10年的数字化转型历程,是中国制造业企业转型升级的一个典型样本,也是中国制造走向中国智造的一个缩影。2020年美的集团确定的核心战略就是全面数字化和全面智能化,要把全部的产品用软件来定义,用内容增强用户的服务,来改变美的的交互方式。美的数字化涉及全价值链的合作伙伴、供应商、销售伙伴,采用数字化平台实现C2M产销协同逻辑,用数据驱动业务运营。
- 联系人:阿道
- 手机:17762006160
- 地址: 青岛市黄岛区长江西路118号青铁广场18楼














































































